Introduction
Contents
What is a 1N4002 Diode?

Figure 1: Diodes in a circuit board
Any diode operates as a two-terminal component, enabling the unidirectional flow of current. Primarily, current must flow from the anode to the cathode terminal, which is what a diode in any electrical appliance facilitates.
The 1N4002 belongs to the 1N400x series diodes. It’s a lead silicon rectifier diode, often housed in a plastic cover. Also, this family of rectifier diodes is handy in various current rectification applications.
Moreover, the 1N4002 Rectifier diode is necessary for circuits with a current of 1A.
1N4002 Diode Pinout

Figure 2: A 1N4002 Diode
The current flow regulator has two main pins: the anode and the cathode. Their uses are as follows:
- Anode– It’s the terminal via which continuous current enters the diode
- Cathode– Electrical current leaves the diode via the cathode.
Often, the cathode end features a color band to distinguish it from the anode. Thus electronic hobbyists can quickly tell the cathode as it features a silver band.
1N4002 Features

Figure 3: A Diode and Its Symbol.
- It has a 1A average forward current and a 5uA reverse current.
- Also, the diode has a 30A non-repetitive peak current and 100V peak repetitive reverse voltage.
- Further, it comes in a DO-41 Package type and features a 70V RMS (Root Mean Square) reverse voltage. But, it is also possible to find both DO-41 & SMD packages of the diode.
- The diode has a current-reverse leakage property, which significantly minimizes its leakage.
- Moreover, it has a diffused junction and a 3W maximum power dissipation.
- The diode best operates at a temperature range of -55 degrees – +175 degrees Celsius.
1N4001 Diode Equivalents

Figure 4: A 1N4003 Diode
Some of the similar general-purpose silicon rectifier diodes to the 1N4001 diode include the following:
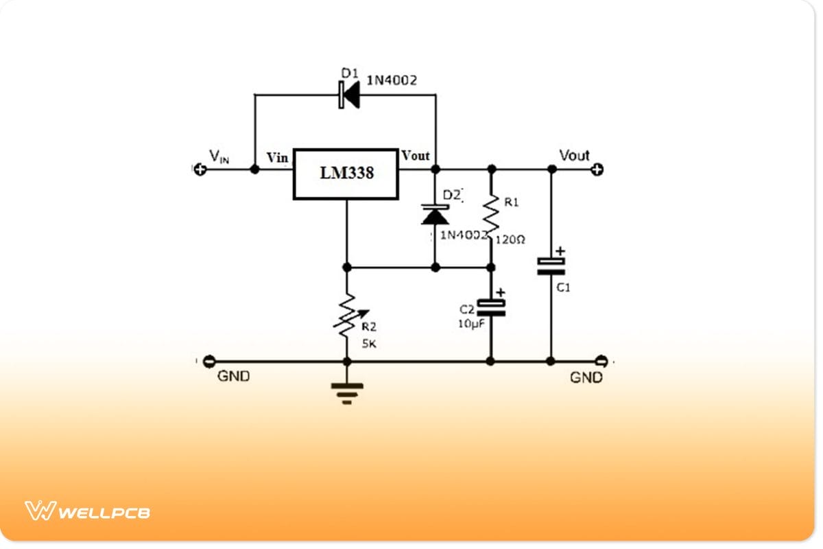
LM338 IC Protection Circuit using 1N4002 Diode
Check out the circuit diagram below for the use of the 1N4002 diode in protecting an LM338 IC.

Figure 5: Circuit Diagram
Notably, the circuit features external capacitors and an IC regulator. The protection diode is handy in parenting low current areas within the regulator IC.
Also, note that the circuit features diode 1 and diode 2. They prevent voltage spikes and current surges from harming other parts of the course.
For a circuit with a 15V output voltage, having a diode is unnecessary. However, for outputs above 25V, having a protection diode is imperative. Otherwise, the flow of current will be prone to discharge.
Applications

Figure 6: The Diode is essential in AC to DC conversion
Among the fundamental uses of the diode include the following:
- In AC to DC converters and adapters
- Addresses reverse polarity issues and power management aspects.
- Signal processing applications and voltage blocking use.
- Appliances and battery charger circuits.
Differences Between 1N4002 and 1N4007 diodes
- The 1N4007 has a 1000V peak repetitive reverse voltage, while the 1N4002 is 50V.
- Secondly, the 1N4007 diode has a 700V reverse RMS voltage compared to 35V for the 1N4002.
- Also, 1N4007 features an 8pF junction capacitance, but the 1N4002 is at 15pF.
In addition to these differences, the max fwd current of the respective diodes also varies. However, they belong to the same family of diodes and can thus be used interchangeably depending on the circuit’s peak discharge current.
Conclusion
Electronic appliances require diodes such as the 1N4002 to regulate the direction of current flow. We’ve covered all the critical insights about this component. But you can ask any further questions, and we’ll respond promptly.








