Contents
What Are 94V-0 Circuit Boards?

Fig 1: A PCB with components
All circuit boards are the same, but some electronic devices produce heat, thus affecting the PCB electronic components. Hence, any PCB circuit board that passes this test is a 94v-0 PCB circuit board.
What Is The “UL 94V-0 Flammability Test”?

Fig 2: 94V-0 boards are heat resistant
Boards for devices operating under extreme conditions must have a high heat tolerance. Thus, the materials for such devices have to be of better grade than the average PCB circuit boards.
As such, there’s a standard for ascertaining whether a PCB has heat tolerance; this is the 94v-0 board flammability test.
The test proves whether the circuit manufacturer’s claims of heat tolerance are valid. It further determines the heat tolerance levels of a PCB and the duration it can withstand extreme conditions.
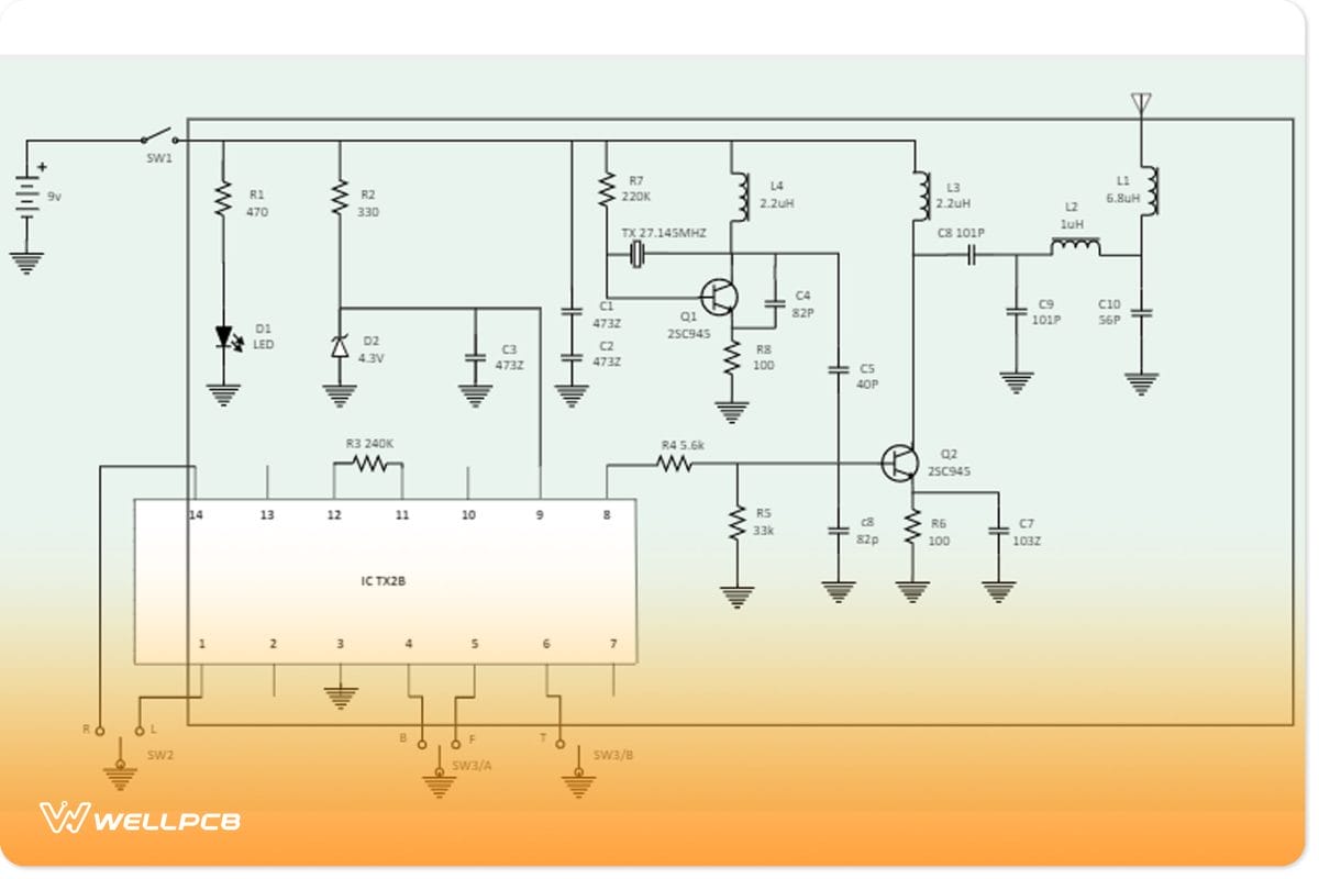
94v0 Circuit Board Diagram
Here is a sketch of the circuit diagram

Fig 3: Circuit Diagram
Parts
From the circuit diagram, you’ll note that there are parts such as the following:
1. DC voltage source
It provides power to the circuit board. Any DC power source, such as an electrochemical cell, can help power the circuit.
2. On/Off Switches
Several switches facilitate connecting and disconnecting the various parts of the electrical circuit.
3. ICT
It is vital to identify any defective electrical components in the circuit.
4. Transistor
It regulates current flow via the major components in the circuit. A transistor is also handy in electrical signal amplification and controls the flow rate.
5. Resistor
It is a piece of essential electrical equipment responsible for reducing the current flow rate. Further, it facilitates the termination of transmission lines.
Why Do You Need a 94V-0 Circuit Board?

Fig 4: A Sophisticated PCB
Electronics developers, manufacturers, and consumers have specific reasons for preferring these circuits.
Why consumers need 94v0 circuit boards
When shopping for electrical devices, most consumers will go for cheap ones. However, when these appliances fail, the consumer will probably opt for a 94v-0 PCB-equipped device. Such devices have undergone 94v-0 testing by the manufacturers and can operate under extraneous conditions.
Why Electronic Developers need 94v0 circuit boards
An electronic developer at the college level will need the best circuit boards for their rugged devices. It ensures their electrical circuits operate optimally to get the maximum possible marks. Hence, electronic developers opt for the best-rated PCB materials that can withstand exposure to heat.
Why Manufacturers require 94v0 circuit boards
Electrical components manufacturers have long used nano-coating technology to improve the resistance of devices to water. Now with the 94v0 grade circuit boards, they can create more rugged devices that can withstand extreme heat and harsh environments.
In turn, this improved the overall performance of the electronic equipment. Of course, it may increase the device prices. But, many buyers would be willing to spend more for components that meet safety standards.
Again, the improved quality limits negative reviews of the components, thus boosting manufacturers’ sales.
Properties of 94V-0 PCBs
Some of the features that make these PCB circuit boards outstanding include
- First, they improve conventional circuits, making them more suited to operating under the harshest conditions.
- Also, despite their additional features, they are easy to use by circuit designers. Primarily, this is because they are similar to the standard circuit boards.
- Lastly, they have an optimal PCB design. Hence, they make it easy for engineers when create a wide range of consumer devices.
Applications of 94v0 Circuit Board

Fig 5: 94V-0 PCBs are useful in military electronics
- Metallurgy and military equipment.
- Hospitals, spacecraft, and aeronautical instruments.
- Lastly, Mining, boilers, and molding factories.
Conclusion
94v0 circuit boards are gaining popularity in modern circuitry design as they boost circuit performance. You can also use them for any circuit size; hence, they are versatile. For more insights into the PCB Circuit Board, contact us.